Search or navigate to a page

Simple Questions
1. Explain the difference between generic, specific and dynamic risk assessments.
Generic Risk Assessments apply to commonly identified hazards and set out the associated control measures and precautions for that particular hazard. They give broad controls for general hazards but do not take into account the particular persons at risk or any special circumstances associated with the work activity.
Specific Risk Assessments apply to a particular work activity and the persons associated with it. Specific activities, processes or substances used that could injure persons or harm their health are identified, along with exactly who might be harmed. The risk assessment needs to be specifically tailored to the individuals at risk as well as the specific nature of the work task.
Dynamic Risk Assessments are needed when work activities involve changing environments and individual workers need to make quick mental assessments to manage risks. Personnel such as police, fire-fighters, teachers and lone workers often have to make swift risk judgments and identify controls on their own and in high-pressure, stressful environments. To deal with these situations dynamic risk assessments are required.
2. Define the term ‘failure’
Failure is defined as “the termination of the ability of an item to perform a required function”.
3. Explain what is meant by ‘common mode failure’
Common mode failure is where two or more components fail in the same way or mode due to a single event or cause, e.g. two or more pairs of braces attached to the same buttons will fail in the same way if the buttons fail.
This will not happen if we have one pair of braces and a belt instead. Another example might be a machine where all the components are badly serviced by the same man with poorly calibrated equipment. Yet another example is where several components are all connected to one other component – if that fails, they all fail in the same way due to that cause.
4. Outline the methods available for improving human reliability
Human reliability can be improved by minimising the number of errors made. This can be achieved by ensuring that:
The ‘right’ person is doing the ‘right’ job.
The individual has adequate training and instruction.
The individual receives appropriate rest breaks.
The man-machine interface is ergonomically suitable.
The working environment is comfortable, e.g. noise, lighting, heating, etc.
5. Briefly explain the difference between an “event tree” and a “fault tree”.
A fault tree identifies the sub-events that are necessary to cause a specified undesired event, such as an accident. Logic gates are used to show how the sub-events combine together to cause the undesired event.
An event tree is used to identify the possible outcomes following an undesired event. Both techniques may be used qualitatively and, if suitable data is available, quantitatively.
6. Outline the basic principles of a Hazard and Operability Study.
Hazard and Operability Studies are designed for dealing with complex systems, e.g. a large chemical plant. They are carried out by a multidisciplinary team that makes a critical examination of a process to discover any potential hazards and operability problems. A series of guide words are applied to each part of the system to identify the possible consequences of a failure.
7. What uses might we have for accident and ill-health data?
Accident and ill-health data may be used to:
Classify industries according to risk.
Classify workplaces.
Classify occupations.
Consider accident trends.
Consider parts of the body injured – use of protective clothing.
Determine hazards in a workplace by using ‘cause of injury’.
Consider where the fault lies.
Measure the effect of preventive/control measures.
8. What internal information can organisations use to help in the assessment of risk?
Useful internal information sources when assessing risk include:
Accident and ill-health reports.
Absence records.
Maintenance records, which usually show damage incidents.
Incidence indicates the number of new cases in a population in relation to the number at risk, whereas
Prevalence indicates the proportion of persons in a given population who have a defined (usually ill-health) condition.
10. Giving two examples for each, identify the “4 Ps” recommended by the HSE when preparing a checklist for inspections
The “4 Ps” include:
Premises, including:
Access/escape.
Housekeeping.
Working environment.
Plant and substances, including:
Machinery guarding.
Local exhaust ventilation.
Use/storage/separation of materials/chemicals.
Procedures, including:
Permits-to-work.
Use of personal protective equipment.
Procedures followed.
People, including:
Health surveillance.
People’s behaviour.
Appropriate authorised person.
Complex Questions
Question 1
Draw a diagram of a system containing two components connected in series.
If the reliability of each component is 0.9, calculate the reliability of the complete system.

Question 2
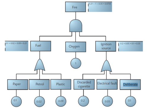
Calculate the Porobability of Fire happening for this Fault Tree Analysis (click to view the FTA diagram), using below data:
Oxygene presense probability – 1
Paper presence probability – 0.1
Plastic presence probability – 0.09
Petrol presence probability – 0.02
Discarded cigarette presence probability – 0.2
Electrical fault presence probability – 0.05
Deliberate act porability – 0.1
Question 2 - Answer
So the probability of the Top Event is 0.0735.

If the probability was 0.1, this would mean there was a 1 in 10 chance of it occurring (i.e. 1/0.1 = 10).
If it was, say, 0.25 then this represents 1/0.25 = 4, i.e. a 1 in 4 chance, so 0.0735 means 1/0.0735 = 13.6, i.e. nearly a 1 in 14 chance of the fire occurring.
Useful Links
Sign in to join the conversation